炒股就看金麒麟分析师研报,权威,专业,及时,全面卓信速配,助您挖掘潜力主题机会!
来源:券业行家
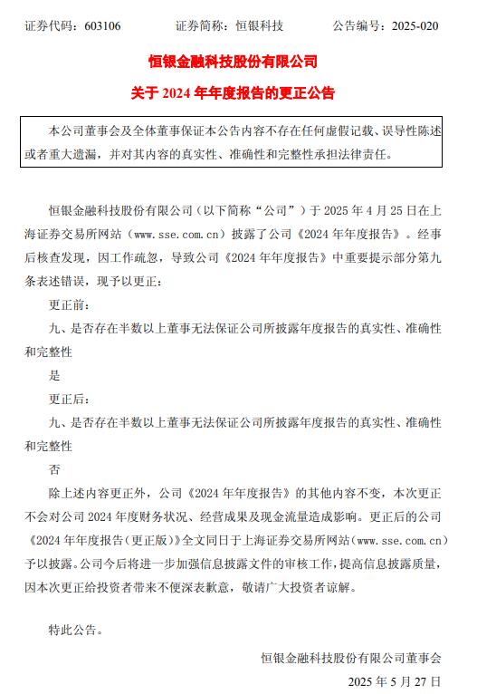
由全体董监高和股东大会审议通过,并且公开承诺真实、准确、完整的上市公司年报,在发布月余之后,终于意识到存在“乌龙”。
年报的乌龙
浏览交易所资讯的行家,瞥到一组不同寻常的上市公司公告,来自金融科技概念的恒银金融科技股份有限公司(简称:恒银科技)。
顺着线索卓信速配,行家找到了恒银科技(603106.SH)的”原版“2024年度报告。文件第二页的”重要提示“环节,”是否存在半数以上董事无法保证公司所披露年度报告的真实性、准确性和完整性“,这一项竟然出现了“是”。
难道说,恒银科技7名董事(包括董事长在内有3人同时担任高管人员),至少有4人“无法保证公司所披露年度报告的真实性、准确性和完整性”。
这样的年报,投资者敢相信吗?
迟到的更正
5月27日,恒银科技公告表示,经事后核查发现,因工作疏忽,导致公司《2024年年度报告》中重要提示部分第九条表述错误。并更新发布了“打了补丁”的2024年报。
从时间节点来看,恒银科技在今年4月24日召开第四届董事会第五次会议,全体7名董事审议通过《关于公司<2024年年度报告>全文及摘要的议案》。当日晚间,年报全文公开发布。
今年5月19日,恒银科技召开2024年年度股东会。参会的股东和代理人416名,合计持有306,158,606股,表决比例为58.8178%。本次股东会的议题之一是审议《关于公司<2024年年度报告>全文及摘要的议案》,赞成票达99.8549%。
历时月余,经过多道程序,竟然没有人发现。
虽然本次乌龙可能只是笔误。然而,在关键信息中的谬误,是否可能掩盖财务数据和重大事项的“漏洞”?仅能通过定期报告和公告了解经营状况的中小投资者,又是否会被误导?
海量资讯、精准解读,尽在新浪财经APP
责任编辑:杨红卜 卓信速配
胜亿配资提示:文章来自网络,不代表本站观点。